Для улучшения динамических качеств и показателей удельной мощности автомобили оснащаются форсированными двигателями, компьютерами, электронными устройствами и множеством других непростых узлов. Большинство из них относятся к разряду дорогостоящих механизмов и требуют к себе соответствующего отношения. Одним из таких узлов является турбокомпрессор. Турбина, установленная на бензиновом двигателе, повышает его мощность на 15 - 30%, а на дизельном двигателе более чем на 30 - 50%. Возможный внешний вид на рисунке.
Не будем вдаваться в технические подробности работы турбокомпрессора, однако остановимся на одном важном вопросе.
Когда Вы едете на своем автомобиле в напряженном для двигателя режиме (например, по загородной трассе на высокой скорости, либо просто на груженом автомобиле, или в режиме интенсивных разгонов-торможений), турбокомпрессор активно включается в работу. Поскольку его привод осуществляется выхлопными газами, то рабочая температура достигает 700-800°С. В процессе работы турбина охлаждается моторным маслом, постоянная циркуляция которого обеспечивает интенсивное равномерное охлаждение и не допускает перегрева.
Категорически противопоказано после интенсивного движения глушить двигатель сразу после остановки автомобиля. Дело в том, что, как только мотор заглушен, масло перестанет циркулировать в горячей турбине, и прекращается ее принудительное охлаждение. И перепад температур турбины и окружающего воздуха в сотни градусов приводит к возникновению значительного перепада температур между наружным и внутренними слоями металла. Возникающие при этом внутренние напряжения могут приводить к значительной структурной деформации кристаллической решетки металла, вплоть до разрушения. Кроме того, при недостаточном охлаждении нарушаются тепловые зазоры во втулках турбины, что может приводить к заклиниванию ротора при повторном запуске двигателя. Масляная пленка в системе подвергается тепловому удару (из-за отсутствия циркуляции), что может вызывать снижение пропускной способности каналов, вплоть до полного их закупоривания продуктами разложения.
Поэтому все фирмы-изготовители настоятельно рекомендуют не только применять соответствующие сорта моторного масла, но и не глушить двигатель сразу после остановки, а дать ему возможность некоторое время (от 1 до 5 минут) поработать на холостом ходу. За это время масло успевает охладит турбину до приемлемой температуры. Все мы люди и можем просто автоматически глушить двигатель при остановке, забыв перед этим сделать паузу. Нередки также случаи, когда у нас нет возможности остаться в автомобиле на эти пару минут, или это создает определенные неудобства.
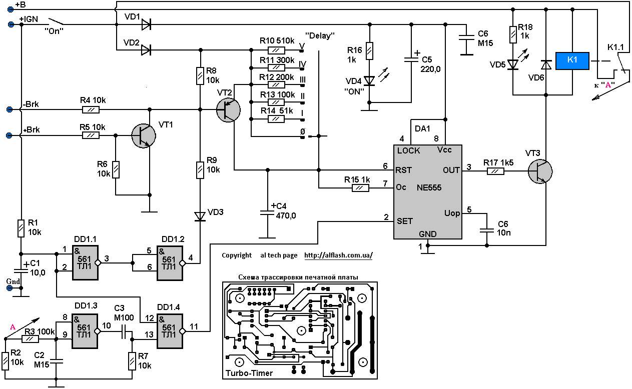
В этом случае Вашим незаменимым помощником может стать турбо-таймер. Будучи однажды установлен, он сам будет следить за выдержкой паузы перед выключением двигателя. Когда Вы приезжаете куда-нибудь, то вынимаете ключи из замка зажигания, закрываете машину, включаете сигнализацию и спокойно уходите. А двигатель Вашей машины работает еще некоторое время (определенное Вами посредством выбора времени задержки соответствующим переключателем «Delay») и после этого останавливается самостоятельно. Возможно полное отключение таймера переключателем «On». На рисунке ниже представлена принципиальная схема.

Подключение турбо-таймера.
Таймер подключается к GND («-» или "масса") и к двум линиям: "+B" («Аккумулятор») и "+IGN1" («Зажигание») контактной группы замка зажигания.
Если на Вашем автомобиле установлена сигнализация, то еще один провод может быть подключен к сигнализации ( Brk, в соответствующей полярности) для обеспечения остановки двигателя в случае попытки проникновения в Ваш автомобиль.
Принцип действия турбо-таймера состоит в следующем. В момент поворота ключа при выключении зажигания таймер через собственное реле, минуя замок зажигания, подает напряжение в цепь зажигания. Этого достаточно, чтобы двигатель продолжал работать. Начиная с этого момента, встроенный таймер отмеряет заданный промежуток времени, после чего отключает линию зажигания, и мотор останавливается.
Если в период когда турбо-таймер активен (самостоятельно поддерживает напряжение на линии зажигания), Вы передумаете и решите продолжить движение, необходимости дожидаться, пока прибор выключится и заглушит двигатель, нет. Снова поверните ключ в положение «Зажигание» и продолжайте движение.
Противодействие угону.
Электрические цепи замка зажигания, к которым подключается турбо-таймер, и так доступны. А если Ваш автомобиль оснащен сигнализацией или иммобилайзерами, то доступа к этим линиям недостаточно для того, чтобы запустить автомобиль. В этом смысле важно понимать, что для заведения двигателя не всегда бывает достаточным простой поворот замка зажигания. Соответствующие цепи, если на автомобиле установлен иммобилайзер или сигнализация, будут оставаться заблокированными. Т.е. таймер подключается последовательно с уже установленной охранной системой, поэтому после того, как турбо-таймер выключит двигатель, «просто» «перемкнуть» его провода можно, но двигатель останется заблокированным следующим «рубежом обороны».
Специально предусмотренные входы на турбо-таймере позволяют подключить его к блоку сигнализации для того, чтобы при срабатывания сигнализации двигатель был выключен немедленно. В случае попытки проникновения в автомобиль двигатель будет заглушен и потенциальный угонщик столкнется с обычными проблемами, что и при отсутствии турбо-таймера. Возможен вариант установки турбо-таймера в труднодоступном месте салона.
Схема выполнена на основе таймера NE555 (1006 ВИ1) (полный аналог NE555), собранного в режиме формирования нормированного импульса выходного напряжения с однократным внешним запуском и сборочный чертеж опубликован. Вместо переключателя задание длительности состояния включенного зажигания, можно использовать переменное сопротивление соответствующего номинала.
Транзисторы (кремниевые): VT1 - KT315,КТ503,КТ3102,КТ3117; VT2 - KT361,KT3107; VT3 - КТ815, КТ817 (использование радиатора не обязательно, т.к. они работают в ключевом режиме). VD1,2 кремниевые диоды с допустимым током до 1 А. Остальные - маломощные. Реле К1 - любое автомобильное реле с напряжением срабатывания 12 В и допустимым током не менее 10 А. Прим. 2 и 13 контакты DD1-4 совершенно равнозначны. При трассировке "произошла" замена. Конденсатор C6 (M15) считать конденсатором C7.
Практика самостоятельного изготовления этого девайса многими десятками автолюбителей подтвердила наши результаты использования этого несложного устройства и доказала его востребованность ;)
Выражаем благодарность специалистам СКБ «Молния» (руководитель - Дунский В.У.), взявших на себя труд по подготовке производства и изготовлению печатных плат.
"..Те из Вас кто считает, что они не нуждаются в таймере Турбо, потому что они "не управляют интенсивно" (т.е. не эксплуатируют автомобиль в напряжённом, нагруженном режиме), проведите этот эксперимент. Ночью управляйте автомобилем, как Вы делаете это обычно, остановитесь в месте, где улица недостаточно освещена или полная темнота. Не заглушая двигатель, зафиксируйте время, затем поднимите капот и обратите внимание на вишневый цвет корпуса турбины. Проверьте время, в течение которого турбина перестанет «пылать». Это и будет тем временем, которое двигатель Вашего автомобиля должен проработать на холостом ходу, прежде чем будет остановлен.
Пробуйте это несколько раз, и Вы скоро поймете, сколько времени необходимо. Удивительно, сколько людей находят, они ДОЛЖНЫ ждать намного дольше ..."
Решите судьбу Вашей турбины - сами! И прежде, чем это будет слишком поздно!
А. Каширин, В. Лещенко

