
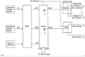
A DIS (Direct Ignition System) has been adopted. The DIS improves the ignition timing accuracy, reduces high-voltage loss, and enhances the overall reliability of the ignition system by eliminating the distributor. The DIS is a 2-cylinder simultaneous ignition system which ignites 2 cylinders simultaneously with one ignition coil. In the 2-cylinder simultaneous ignition system, each of the 2 spark plugs is connected to the end of the secondary winding. High voltage generated in the secondary winding is applied directly to the 2 spark plugs. In one of the spark plugs, the spark passes from the center electrode to the ground electrode and in the other plug the discharge is in the opposite direction, i.e. from ground to center electrodes.
The ECM determines ignition timing and outputs the ignition signals (IGT) for each cylinder. Based on IGT signals, the igniter controls the primary ignition signals (IGC) for all ignition coils. At the same time, the igniter also sends an ignition confirmation signal (IGF) as a fail-safe measure to the ECM.

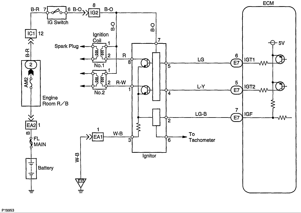
WIRING DIAGRAM
Note.
В этом топике форума al tech page описан пример диагностики и ремонта при DTC P1305, приведены реальные осциллограммы напряжений на контактах катушек зажигания DIS, рассмотрены алгоритмы формирования сигнала IGF (Ignition Frrdback) и другие методы контроля качества воспламенения воздушно-топливной смеси.
WaveformToyota Igniter IGF Signal as function of IGT duration by using Selfmade Spark Checker
And Results. Duration of IGT vs. IGF vs. Coil Current on Toyota Independent DIS Ignition Coil with Integrated Igniter

